Lexus NX: LED Headlight LH Circuit Malfunction (B2430,B2431)

DESCRIPTION

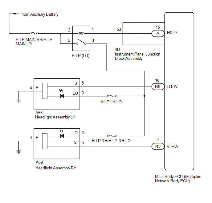
The illumination of the low beam headlights is controlled by the main body ECU (multiplex network body ECU). When the headlights are turned on, the main body ECU (multiplex network body ECU) receives a signal from the headlight assembly and detects the illumination condition of the low beam headlights.

DTC No.

Detection Item

DTC Detection Condition

Trouble Area

B2430

LED Headlight LH Circuit Malfunction

LED headlight LH circuit malfunction

  • Headlight assembly LH
  • Main body ECU (multiplex network body ECU)
  • Harness or connector

B2431

LED Headlight RH Circuit Malfunction

LED headlight RH circuit malfunction

  • Headlight assembly RH
  • Main body ECU (multiplex network body ECU)
  • Harness or connector

HINT:

DTC B2430 and B2431 are not output if 12 seconds have not elapsed since the power switch was turned on (IG).

WIRING DIAGRAM

CAUTION / NOTICE / HINT

NOTICE:

  • Inspect the fuses for circuits related to this system before performing the following procedure.
  • Recognition code registration is necessary when replacing the main body ECU (multiplex network body ECU).
  • If the main body ECU (multiplex network body ECU) is replaced, refer to Registration.

PROCEDURE

1.

CLEAR DTC

(a) Clear the DTCs.

Click here

Body Electrical > Main Body > Clear DTCs
NEXT

2.

CHECK FOR DTC

(a) Check for DTCs.

Click here

Body Electrical > Main Body > Trouble Codes

OK:

DTC B2430 or B2431 output does not occur.

OK

USE SIMULATION METHOD TO CHECK

NG

3.

CHECK HEADLIGHT RELAY (H-LP [LO])

(a) Remove the headlight relay (H-LP LO) from the No. 2 engine room relay block.

(b) Inspect the headlight light relay (H-LP LO).

NG

REPLACE HEADLIGHT RELAY (H-LP LO)

OK

4.

CHECK HARNESS AND CONNECTOR (HEADLIGHT RELAY [H-LP (LO)] - BATTERY)

(a) Remove the headlight relay (H-LP [LO]) from the No. 2 engine room relay block.

*a

Front view of wire harness connector

(to Headlight Relay [H-LP (LO)])

(b) Measure the voltage according to the value(s) in the table below.

Standard Voltage:

Tester Connection

Switch Condition

Specified Condition

Relay terminal 5 - Body ground

Power switch off

11 to 14 V

Relay terminal 2 - Body ground

Power switch off

11 to 14 V

NG

REPAIR OR REPLACE HARNESS OR CONNECTOR

OK

5.

CHECK HARNESS AND CONNECTOR (HEADLIGHT RELAY [H-LP (LO)] - INSTRUMENT PANEL JUNCTION BLOCK ASSEMBLY)

(a) Remove the headlight relay (H-LP [LO]) from the No. 2 engine room relay block.

(b) Disconnect the 4B instrument panel junction block assembly connector.

(c) Measure the resistance according to the value(s) in the table below.

Standard Resistance:

Tester Connection

Condition

Specified Condition

Relay terminal 1 - 4B-53

Always

Below 1 Ω

Relay terminal 1 or 4B-53 - Body ground

Always

10 kΩ or higher

NG

REPAIR OR REPLACE HARNESS OR CONNECTOR

OK

6.

INSPECT INSTRUMENT PANEL JUNCTION BLOCK ASSEMBLY

(a) Remove the instrument panel junction block assembly.

Click here

(b) Remove the main body ECU (multiplex network body ECU) from the instrument panel junction block assembly.

Click here

(c) Measure the resistance according to the value(s) in the table below.

Standard Resistance:

Tester Connection

Condition

Specified Condition

A-15 (HRLY) - 4B-53

Always

Below 1 Ω

NG

REPLACE INSTRUMENT PANEL JUNCTION BLOCK ASSEMBLY

OK

7.

CHECK HARNESS AND CONNECTOR (HEADLIGHT RELAY [H-LP (LO)] - HEADLIGHT ASSEMBLY)

  • *1: for LH
  • *2: for RH

(a) Remove the headlight relay (H-LP [LO]) from the No. 2 engine room relay block.

(b) Disconnect the A66*1 and A68*2 headlight assembly connector.

(c) Measure the resistance according to the value(s) in the table below.

Standard Resistance:

for LH

Tester Connection

Condition

Specified Condition

Relay terminal 3 - A66-3 (LO)

Always

Below 1 Ω

Headlight relay terminal 3 - Body ground

Always

10 kΩ or higher

for RH

Tester Connection

Condition

Specified Condition

Relay terminal 3 - A68-3 (LO)

Always

Below 1 Ω

Headlight relay terminal 3 - Body ground

Always

10 kΩ or higher

NG

REPAIR OR REPLACE HARNESS OR CONNECTOR

OK

8.

CHECK HARNESS AND CONNECTOR (HEADLIGHT ASSEMBLY - MAIN BODY ECU [MULTIPLEX NETWORK BODY ECU] AND BODY GROUND)

(a) Disconnect the A66*1 or A68*2 headlight assembly connector.

  • *1: for LH
  • *2: for RH

(b) Disconnect the I48 main body ECU (multiplex network body ECU) connector.

(c) Measure the resistance according to the value(s) in the table below.

Standard Resistance:

for LH

Tester Connection

Condition

Specified Condition

A66-5 (S) - I48-16 (LLEW)

Always

Below 1 Ω

A66-4 (E) - Body ground

Always

Below 1 Ω

A66-5 (S) - Body ground

Always

10 kΩ or higher

for RH

Tester Connection

Condition

Specified Condition

A68-5 (S) - I48-3 (RLEW)

Always

Below 1 Ω

A68-4 (E) - Body ground

Always

Below 1 Ω

A68-5 (S) - Body ground

Always

10 kΩ or higher

NG

REPAIR OR REPLACE HARNESS OR CONNECTOR

OK

9.

CHECK HEADLIGHT ASSEMBLY

(a) Temporarily replace the headlight assembly with a new or normally functioning one.

(b) Check for DTCs.

Click here

Body Electrical > Main Body > Trouble Codes

OK:

DTC B2430 or B2431 output does not occur.

OK

END (REPLACE HEADLIGHT ASSEMBLY)

NG

REPLACE MAIN BODY ECU (MULTIPLEX NETWORK BODY ECU)

READ NEXT:

 Lost Communication with Multi-axis Acceleration Sensor Module Missing Message (U012587,U012987,U014087,U029387)

DESCRIPTION DTC No. Detection Item DTC Detection Condition Trouble Area DTC Output from U012587 Lost Communication with Multi-axis Acceleration Sensor Module Missing Message Communi

 Lost Communication with Cruise Control Front Distance Range Sensor Missing Message (U023587)

DESCRIPTION DTC No. Detection Item DTC Detection Condition Trouble Area DTC Output from Note U023587 Lost Communication with Cruise Control Front Distance Range Sensor Missing Messa

 Turn Signal Switch Circuit

DESCRIPTION The combination meter receives the turn signal switch information and controls the turn signal lights. WIRING DIAGRAM CAUTION / NOTICE / HINT NOTICE: When replacing the combination meter

SEE MORE:

 Mute Signal Circuit between Stereo Component Amplifier and Telematics Transceiver

DESCRIPTION This DCM (telematics transceiver) sends a mute signal to the stereo component amplifier assembly. The stereo component amplifier assembly controls the volume according to the mute signal from the DCM (telematics transceiver). If there is an open in the circuit, noise can be heard from th

 Drive Motor "A" Position Sensor Angle Malfunction (P1CAD-168,P1CB0-795,P1CB3-796)

DESCRIPTION The MG ECU, which is built into the inverter with converter assembly, monitors its internal operation and detects malfunctions. HINT: The term "drive motor A" indicates the motor (MG2). DTC No. Detection Item DTC Detection Condition Trouble Area MIL Warning Indicate P1CA

© 2016-2026 Copyright www.lexunx.com