Lexus NX: System Diagram
SYSTEM DIAGRAM
| *1 | ECM | *2 | Engine Coolant Temperature Sensor |
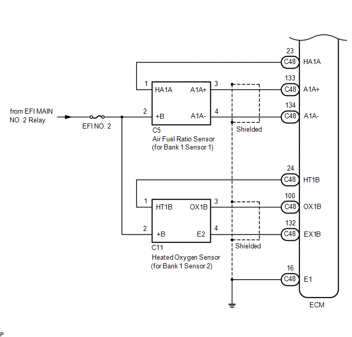
| *3 | Air Fuel Ratio Sensor (for Bank 1 Sensor 1) | *4 | Heated Oxygen Sensor (for Bank 1 Sensor 2) |
| *5 | Crankshaft Position Sensor | *6 | Intake Manifold |
| *7 | Manifold Absolute Pressure Sensor | *8 | EGR Valve Assembly |
| *9 | EGR Cooler Assembly | - | - |
| *a | from Purge VSV | - | - |
| *1 | Fuel Tank Cap Assembly | *2 | Fuel Tank Assembly |
| *3 | Fuel Cutoff Valve | *4 | Canister Filter |
| *5 | Charcoal Canister Assembly | *6 | Vent Valve |
| *7 | Canister Pump Module | *8 | Canister Pressure Sensor |
| *9 | Leak Detection Pump | *10 | ECM |
| *11 | Purge VSV | *12 | Float Valve |
| *a | to Intake Manifold | - | - |

READ NEXT:
ON-VEHICLE INSPECTION PROCEDURE 1. VISUALLY INSPECT HOSES, CONNECTIONS AND GASKETS (a) Visually check that the hoses, connections and gaskets have no cracks, leaks or damage. NOTICE:
Detachment or
InspectionINSPECTION PROCEDURE 1. INSPECT FUEL TANK CAP ASSEMBLY (a) Visually check that the fuel tank cap assembly and fuel tank cap gasket are not deformed or damaged. *1 Fuel Tank Cap Gasket
ComponentsCOMPONENTS ILLUSTRATION *1 PCV VALVE SUB-ASSEMBLY *2 NO. 2 PCV HOSE N*m (kgf*cm, ft.*lbf): Specified torque Toyota Genuine Adhesive 1324, Three Bond 1324 or equivalent
SEE MORE:
REMOVAL CAUTION / NOTICE / HINT HINT:
Use the same procedure for the RH and LH sides.
The procedure listed below is for the LH side.
PROCEDURE 1. PRECAUTION NOTICE: After the power switch off is turned off, there may be a waiting time before disconnecting the auxiliary negative (-) battery t
PRECAUTION NOTICE: When disassembling the fog light assembly, use static electricity countermeasures SST (desktop anti-static mat set) and observe all precautions to prevent damage to the system by electrostatic discharge (ESD). STATIC ELECTRICITY COUNTERMEASURES SST SST:Desktop anti-static mat set